客户案例 | 印遇龙院士团队发现肠道菌通过抑制肝脏酮体代谢导致仔猪发育“踩刹车”-国内聚焦-资讯-生物在线

客户案例 | 印遇龙院士团队发现肠道菌通过抑制肝脏酮体代谢导致仔猪发育“踩刹车”

作者:麦特绘谱生物科技(上海)有限公司 暂无发布时间 (访问量:673)

在生猪养殖中,生长迟缓(postnatal growth retardation, PGR)是早期常见问题,会显著降低生产性能并推高饲养成本,制约养殖业高效发展。在人类健康领域,全球超过2亿儿童受PGR影响,其占5岁以下儿童死亡率的45%,对公共健康构成严重威胁。无论人还是动物,PGR不仅源于进食不足,更常伴随营养吸收障碍、肠道功能紊乱、系统性低度炎症及能量利用效率下降等复杂代谢综合征。肠道菌群已被证实与PGR密切相关,但其通过调控宿主生理功能导致发育迟缓的具体机制仍不明确。

 

2025年11月,中国科学院亚热带农业生态研究所等团队在Science Bulletin发表题为“Methanobrevibactersmithii induces postnatal growth retardation through blunting hepatic ketone body metabolism”的研究论文,采用宏基因组测序、全定量代谢组学、转录组学等多组学技术,该工作发现生长迟缓仔猪后肠(Hindgut动物消化系统中位于中肠之后的末端部分,包括回肠、直肠等结构)中富集的史氏甲烷短杆菌(Methanobrevibactersmithii, M. smithii)和低丰度的短酸生成菌通过抑制肝脏酮体代谢功能,促使枯否细胞向促炎型极化,加剧肝脏损伤,进而导致机体生长受限。(麦特绘谱提供Q300全定量代谢组学技术检测服务)

 

研究思路图

 

图片

图1. 研究思路图

 

研究结果

1、PGR仔猪的微生物组与代谢特征

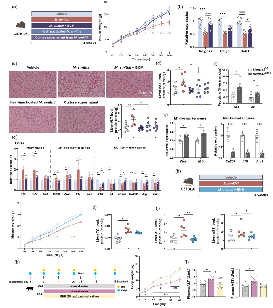
研究团队通过对大量仔猪进行长期跟踪观察,成功构建了出生后生长迟缓(postnatal growth retardation, PGR)模型,并系统分析了其肠道微生物组成与功能变化。在出生后60天内,PGR仔猪体重持续低于Con仔猪。后肠微生物组显示,PGR组史氏甲烷短杆菌富集,而产SCFA菌群减少;甲烷生成通路丰度上升,且M. smithii绝对丰度更高。血浆Q300全定量代谢组表明PGR仔猪的酮体(β-hydroxybutyrate, BHB)及相关氨基酸(亮氨酸、赖氨酸)下降肝脏中酮体生成(Hmgcs2)与脂肪酸β-氧化基因下调,脂肪生成与TG水平增加,提示酮体代谢与脂肪酸氧化减弱。

 

2、微生物组与宿主代谢的关联

多组学关联分析显示,血浆BHB与史氏甲烷短杆菌丰度及甲烷生成通路均呈负相关。PGR仔猪血浆ALT、AST升高,肝脏炎症通路富集,表明存在肝损伤。初步机制推测M. smithii的富集可能通过促进甲烷生成,间接导致了宿主酮体水平的下降,并伴随肝脏炎症,提示两者之间可能存在功能联系。

 

图片

图2. 后肠富集的史氏甲烷短杆菌与PGR进展中肝脏酮体生成降低相关

 

3、粪菌移植和单菌定植实验探究功能相关性

为验证这一推测,研究人员开展了粪菌移植和M. smithii单菌定植实验。移植PGR仔猪微生物组的小鼠(MPGR)体重和股骨骨密度显著低于移植Con仔猪微生物组的小鼠(MCon),且MPGR小鼠M. smithii富集,血清BHB水平降低,二者呈负相关。口服活M. smithii显著抑制小鼠生长,减少肌肉和脂肪重量,降低肝脏及血浆BHB水平,导致肝脏脂肪积累和形态异常(空泡出现、TG升高);热灭活M. smithii或其培养上清液无此效应,而溴氯甲烷 (BCM, 甲烷抑制剂)抑制M. smithii定植后可缓解这些不良影响,发现只有活的M. smithii能够有效抑制肝脏生酮关键酶HMGCS2的表达,减少β-羟基丁酸的生成,从而导致宿主生长受阻。

 

4、活的M. smithii对肝脏免疫微环境的影响

活的M. smithii处理导致小鼠后肠SCFA生成减少,肝内M1样巨噬细胞数量增加,M2样巨噬细胞减少,并伴有肠屏障功能受损(血浆D-乳酸、脂多糖水平升高)。值得注意的是,当抑制M. smithii在肠道中的定植后,上述不良表型均可被有效逆转。

 

图片

图3. M. smithii通过抑制酮体信号传导及影响肝脏免疫应答导致生长迟缓

 

5、酮体代谢与肝脏免疫之间的关系

研究团队构建了肝脏特异性敲除Hmgcs2基因的小鼠模型,探究肝脏自身酮体生成能力对M. smithii诱导的PGR表型的影响。结果显示,酮体生成减少后,会加剧M. smithii的负面影响,肝脏中M1型枯否细胞数量显著增加,而T细胞数量未受影响,说明肝脏自身的酮体生成能力对于抵抗M. smithii诱导的生长迟缓和肝脏炎症至关重要。

 

6、外源添加代谢物干预治疗有效性

基于这一发现,研究人员尝试在PGR小鼠和仔猪模型中补充外源性β-羟基丁酸。小鼠模型BHB补充(300 mg/kg)逆转M. smithii诱导的生长抑制,恢复M2极化。仔猪模型PGR补充BHB(25 mg/kg)使生长性能恢复至正常组水平,ALT/AST降低40%。外源性补充β-羟基丁酸结果显著缓解了肝脏损伤,并有效改善了生长性能。

 

研究结论

本研究发现了M. Smithii在PGR仔猪后肠显著富集,是导致产后生长迟缓的关键菌群。活M. smithii通过抑制肝脏酮体代谢、减少SCFA生成、诱导肝内M1样巨噬细胞极化和炎症反应、破坏肠屏障功能,最终诱导PGR表型。肝脏特异性敲除Hmgcs2基因和外源性BHB补充实验,证实了肝脏酮体信号是连接M. smithii和PGR表型的关键环节,为基于肠道菌群和代谢物干预PGR等生长发育障碍提供了理论基础和潜在的技术路径。

 

Tips

β- 羟丁酸(BHB)是肝脏酮体生成过程中产生的主要酮体成分,占循环酮体总量的 70%~80%,是酮体代谢的核心载体。肝脏酮体生成是 BHB 的来源,而 BHB 是酮体生成的核心产物,两者的代谢联动是机体在糖缺乏时维持能量平衡的关键机制。

 

图片

图4. β-羟丁酸结构式

 

参考文献

Methanobrevibacter smithii induces postnatal growth retardation through blunting hepatic ketone body metabolism. Science Bulletin. 2025

 

绘谱帮你测

本研究通过Q300全定量技术对代谢物进行精准定量,为解析肠道菌群通过肝脏酮体代谢导致宿主发育迟缓的关键代谢物(β-羟丁酸,BHB)提供了关键的数据支撑,助力阐明肠道微生物—肝脏代谢—免疫轴在PGR研究过程中的核心分子机制麦特绘谱开创性地搭建了医学领域高端代谢组学技术平台,覆盖了非靶向-全定量-代谢流等全方位的高端医学代谢组解决方案,同时全面布局微生物组学、转录组学和蛋白质组学等多组学技术服务,已成为全球多组学研究者的优选合作伙伴。麦特绘谱已为数百家三甲医院、科研院所和企业提供多组学一站式整体解决方案,协助客户与合作伙伴发表SCI文章600+篇,累计影响因子6000+,平均IF>10,涵盖Cell,Science,Nature,Cancer cel, Signal Trans-duction and Targeted Therapy, Nature Biotechnology, Cell Metabolism等权威期刊。

麦特绘谱生物科技(上海)有限公司 商家主页

地 址: 上海市浦东新区秀浦路2555号康桥商务绿洲E6栋5层

联系人: 林景超

电 话: 400-867-2686

传 真: 021-20900216

Email:marketing@metaboprofile.com

相关咨询
ADVERTISEMENT